三大数学竞赛,袋鼠数学、澳洲AMC、AMC8难度/年级全拆解!
小学阶段,孩子可参加的数学竞赛有很多,其中比较热门的就是袋鼠竞赛、澳洲AMC竞赛和AMC8数学竞赛!
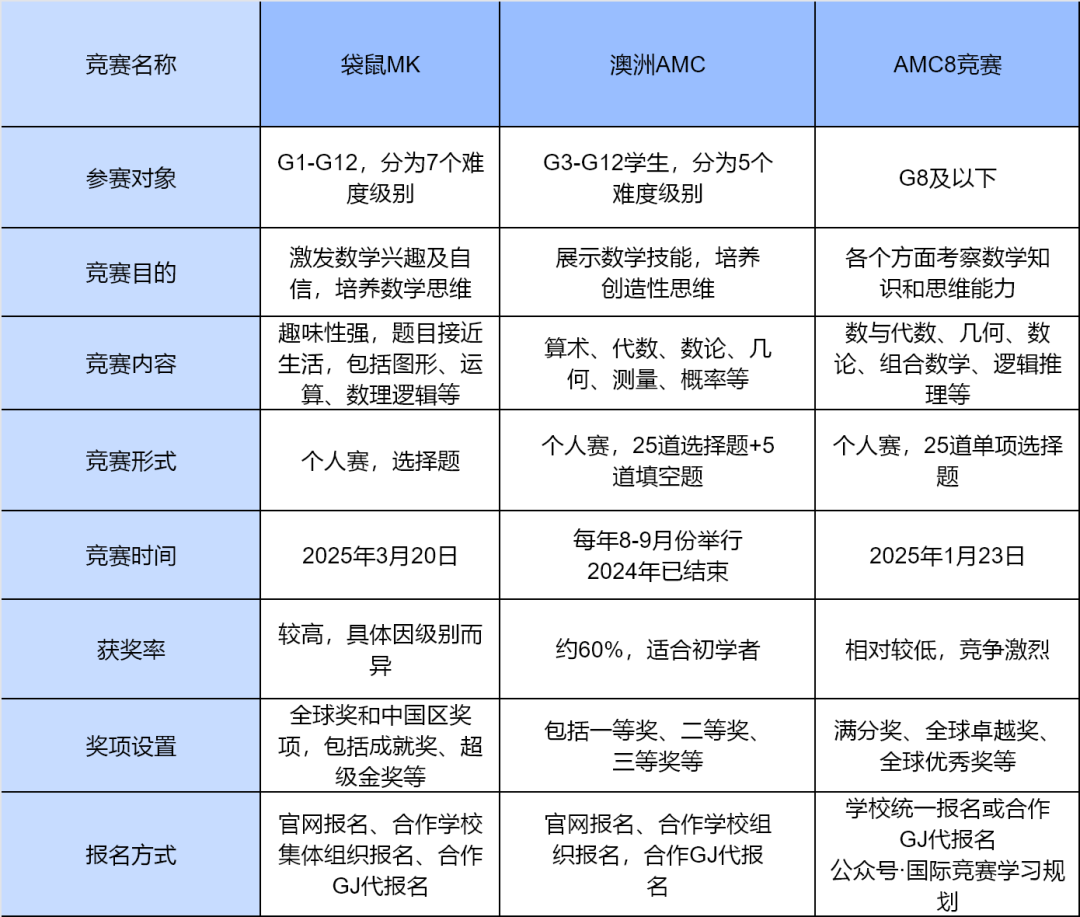
这三大数学竞赛有什么区别?
不同年龄段的孩子应该如何选择?
今天我们就进行一次清晰的深度对比,扫清选择迷茫,找到蕞适合孩子的那一个!
01
三大国际数学竞赛深度对比
三大国际数学竞赛的基本定位
澳洲AMC:由澳大利亚数学联合会(AMT)主办,自1978年推出以来,已成为全球历史最悠久、规模最大的校际数学竞赛之一。截至目前,已有来自全球32个国家的1600多万学生参与此项赛事。
AMC8数学竞赛:是由美国数学协会MAA主办的美国国家级数学竞赛。在上海,AMC8考试通常在国际学校升学、三公学校小升初中起关键作用!
三大国际数学竞赛难度对比
AMC8>澳洲AMC>袋鼠数学
袋鼠数学竞赛题目设计以生活化场景和图形谜题为主,前面10题较为基础,后10题增加复杂度,但整体难度不高;
澳洲AMC覆盖小学到高中的数学知识,虽然高年级组涉及高中数学基础,低年级组整体难度低于MAC8;
AMC8数学竞赛覆盖小学奥数、初中代数几何及部分高中预备知识,并且在40分钟完成25道选择题,整体难度较高。
三大国际数学竞赛认可度对比
AMC8>澳洲AMC>袋鼠数学
AMC8:成绩被 MIT、斯坦福等顶尖高校列为升学加分项,AIME 晋级资格更被视为数学天赋的重要证明。在国内升学上,上海 “三公” 学校将AMC奖项全球前 1%加 5 分、前 5%加 2 分,直接影响录取结果;北京 “六小强”将 HR 作为创新班筛选的核心指标。
澳洲AMC:成绩被澳大利亚 “八大名校”、新西兰奥克兰大学等直接纳入录取参考,金奖获得者可豁免部分留学考试科目。中国区奖项在国际学校申请中具有竞争力,但体制内升学中认可度低于 AMC8。
袋鼠数学:被欧洲多国纳入学术评价体系,尤其受国际学校青睐。部分一线城市重点小学将其视为数学兴趣培养的证明,但在小升初核心竞争中作用有限,适合入门级荣誉
02
不同年龄的孩子应该怎么选择?
1-2年级学生首选袋鼠数学竞赛
推荐理由:袋鼠数学竞赛是培养数学兴趣、建立自信的神器!袋鼠竞赛不同于传统奥数对计算速度的极致追求,更注重底层思维能力的培养。通过有趣的题目,让孩子发现“原来数学还可以这么玩”,从而消除对数学的恐惧,主动地走进数学世界。非常适合作为低龄孩子的第一个国际数学竞赛体验。是1-2年级学生首选!
3-4年级学生推荐澳洲AMC数学竞赛
推荐理由:它的难度阶梯设计非常友好,能让不同水平的孩子都能在其中找到自己的位置并获得成就感。既能检验学习成果,又不会因为难度过高而挫伤积极性,是检验综合实力的“试金石”。
4-5年级学生首选推荐美国AMC8数学竞赛
推荐理由:AMC8面向小学高年级以及初中八年级以下的同学,但是对于4-5年级的孩子含金量特别高,优异的成绩是未来申请名校的有力加分项
适合校内数学成绩拔尖,学有余力,且愿意在数学上投入更多时间深入钻研的孩子。而且AMC8堪称得是低龄数学竞赛的“天花板”,尤其在上海三公招生录取中,是认可度和含金量最高的数学赛事。
这里是犀牛国际教育官方网站,犀牛教育总部热线 欢迎拨打左下角电话~
上一篇:【合肥校区·限时早鸟】KET/PET+袋鼠/AMC8英数双科冲刺营,名额告急!
下一篇:没有了
