BrainBee脑科学竞赛考试信息、考试内容介绍!犀牛教育BrainBee竞赛课程培训
Brain Bee竞赛介绍
Brainbee 组(9-12 年级)
地区赛:80 题选择 + 填空(中文,含专业术语中英对照),满分 80 分
全国赛:笔试 50 分(50 题)+ 影像 / 标本识别 26 分(13 题)+ 病例诊断 24 分(8 题),总分 100 分
Brainbee Junior 组(5-8 年级)
地区赛:60 题选择 + 填空,满分 60 分
全国赛:笔试 40 分(40 题)+ 团队海报制作 40 分(含演示答辩),总分 80 分
Brain Bee竞赛奖项设置:
地区赛:按排名设省一 / 二 / 三等奖,总获奖率约 40%
全国赛:按总分排名设全国一 / 二 / 三等奖,获奖率约 40%;另设组织奖
个人报名通道:
2026年1月26日-2月1日(学校非基地校可走个人报名);
地区赛时间:
2026年3月21日10:00-11:30(闭卷笔试,90分钟);
全国赛时间:
2026年4月18-19日(晋级者参与,含笔试+海报制作) 。
报名费:报名仅需450元/人,通过Brain Bee中国组委会官网即可完成,全程无隐性收费,性价比超高。
Brain Bee考试内容
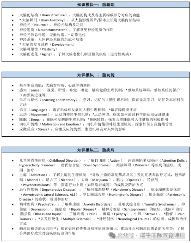
老师整理了2026年度BrainBee脑科学竞赛知识大纲;其中内容前带*部分对BrainBeeJunior组不作要求。
Brain Bee竞赛培训课程
犀牛Brain Bee脑科学大赛授课师资均有多年竞赛授课经验,不仅熟知Brain Bee脑科学大赛考纲知识,更能深度拓展,提升孩子的思维能力和竞赛能力。
杨老师
伦敦帝国理工生物学学士,连续奖学金获得者;
伦敦帝国理工免疫学硕士;
5年国际生物竞赛授课经验累计授课时间3000+,深入了解
犀牛教育辅导多名学生成功晋级全国站,并在全国站中拿到不错的奖项!
我们目前在上海、深圳,北京、苏州、南京、中国香港、无锡、青岛,杭州、广州、重庆、成都、宁波、合肥、天津、武汉、新加坡、常州等地开设校区!其他地区可上线上直播课程,享受总部师资。
下一篇:没有了
