AMC10竞赛必考知识点有哪些?犀牛AMC10竞赛培训课程介绍,线上线下
很多同学参加AMC10数学竞赛,那AMC10竞赛高频考点是什么?必考知识点有哪些?AMC10竞赛培训课程推荐哪家机构?
更多课程详情可以拨打左下角犀牛教育官方电话咨询
AMC10高频知识点:
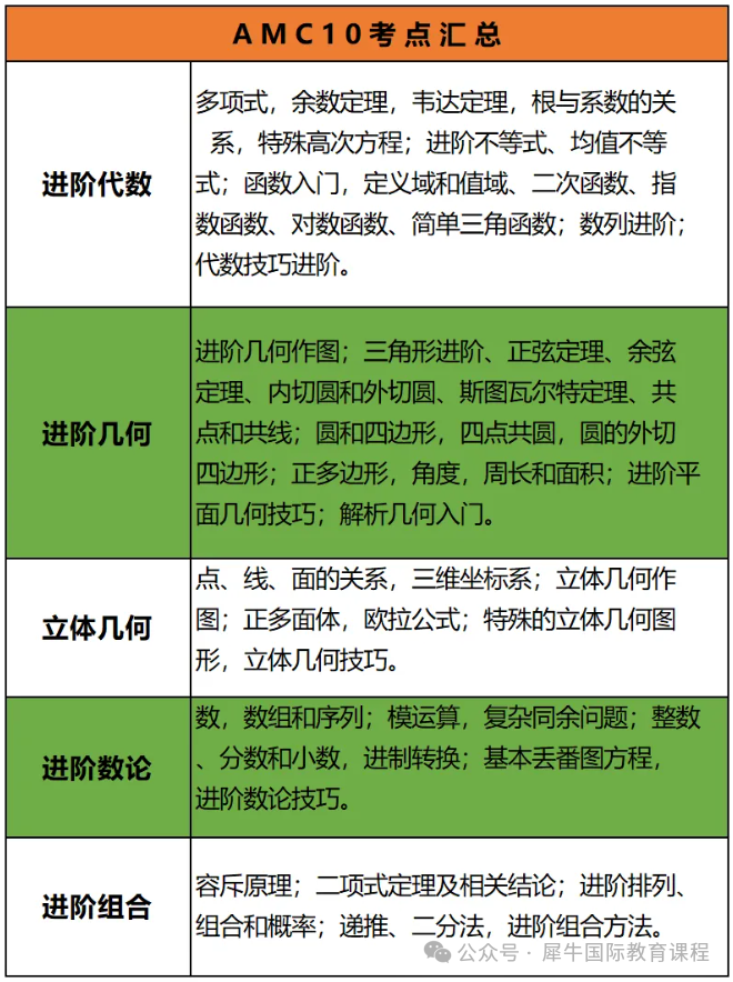
AMC10知识点主要分4个模块:代数、几何、数论、组合。代数和几何部分的占比比较大,超过60%。
代数部分:主要考察的是代数计算、多项式和方程
几何部分:主要考察的是三角形和四边形
数论部分:主要考察整除、分解质因数和指数幂等,属于必考知识点,近年来考试占比在逐渐增加。
组合部分:主要考察乘法原理、排列组合和插空法等
AMC10必考知识点
代数模块:基础运算、应用题(行程、逻辑、统计等)、多项式、数列问题与求和
几何模块:边长计算(勾股、相似等)、面积问题、立体几何
组合模块:基本计数与概率问题
数论模块:质因数分解与因数倍数问题
AMC10竞赛培训课程
犀牛教育开设AMC10培训课程,包括Pre-AMC10课程全程班、AMC10基础班、强化班、冲刺班等,满足不同阶段学生的学习需求。
更多课程详情可以拨打左下角犀牛教育官方电话咨询
AMC10基础班:50h
夯实知识点对单个的知识点的学习与深入挖掘,夯实考试会考到的知识点,并根据对应的分类习题库,定位学生的学术短板。
AMC10强化班:30h
串联知识点完成专题的训练,3个知识点的串联,锻炼数学思维及学习方法,查漏补缺。
AMC10冲刺班:30h
模考测评,查漏补缺,锻炼学生做题节奏感,及70分钟的精力如何分配。
AMC10数学竞赛培训课程配套服务
纸质版AMC10教材+作业
课后助教全程跟进作业批改+课堂集中答疑,课后辅导
AMC10代报名服务:可以为参加AMC10培训的学生报名
AMC阶段评测:每个知识模块阶段评测,精准匹配班型
AMC10真题1000
上一篇:AMC8竞赛零基础怎么学?三步走稳拿奖!附AMC8辅导培训班
下一篇:没有了
