犀牛教育IB冲刺班上线!北京IB大考冲7分有保障
2026年IB全球大考定于4月24日至5月20日开考,备考已进入最后冲刺阶段。在北京众多IB体系学校中,如何高效冲7分是家长与学子的核心关切。犀牛教育IB大考冲刺班重磅上线,海淀、顺义、朝阳三大线下校区就近可选,同步开设线上课程,全力助力考生精准突破、稳夺高分!
北京犀牛教育IB全科辅导
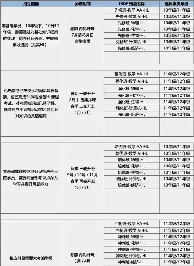
北京IB全科辅导--班型设置
根据不同的学生需求,开设有不同的班型:
-
IB大考冲刺班:考纲总结,真题训练
-
IB强化培优班:细化知识点,专项提升
北京IB全科辅导--开设科目
开设IBDP经济、IBDP化学、IBDP物理、IBDP数学、IBDP生物、IBDP计算机、IBDP中文、IBDP英文、IBDP商业等多个科目,满足不同学生的需求。
北京IB全科辅导--师资介绍/服务
IB课程服务亮点
提供丰富的教材资料,课前预习,不迷路!
课堂高质量输出,学科难点一目了然,方便课后巩固复习!
历年真题精讲批改,掌握IB出题趋势,阶段性测评+学情报告,家长及时了解孩子学习进度及成效!
藤校G5名校毕业的金牌导师授课,教学经验丰富

犀牛教育北京IB培训班详情,点击下方【立即咨询】联系犀牛教育官网站内客服!
下一篇:没有了
