AMC10竞赛备考不焦虑~历年真题+犀牛教育培训班助你拿前1%
AMC10竞赛考试难度怎么样呢?有推荐的AMC10竞赛培训班吗?AMC10历年真题+犀牛教育AMC10竞赛培训班助你拿前1%~
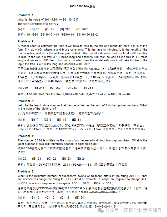
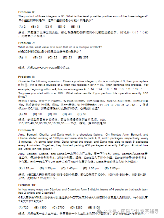
备考2026年AMC10数学竞赛,可以先做一下AMC10历年真题,以2024年AMC10竞赛真题为例
AMC10竞赛2024年真题【A、B卷】含答案,部分如下
AMC10竞赛考试难度
AMC10竞赛考试难度较高,主要体现在以下几个方面:
▶知识点覆盖广
考察代数、几何、数论、组合四大板块,部分内容超出校内大纲,如数论中的同余、组合中的排列组合等,需额外系统学习。
▶题目难度阶梯式递增
前10题:为基础题,难度接近国内课内内容,但需快速解题技巧。
11-20题:中等难度题,灵活性强,需综合运用多个知识点,注重逻辑推理和多步推导。
21-25题:压轴难题,涵盖复杂数列、高阶几何定理等,需创造性思维和综合能力,对思维深度和解题经验要求高。
▶时间压力大
要求在75分钟内完成25题,平均3分钟1题,后几题耗时往往超5分钟,需合理分配时间。
▶竞争激烈
近年参赛人数增多,分数线逐年上涨,全球前1%和前5%奖项竞争尤为激烈,需高分才能脱颖而出。
建议:备考需分阶段进行,基础阶段梳理知识点,强化阶段刷真题提升解题速度,冲刺阶段全真模拟考查漏补缺。若目标前1%或前5%,需重点突破后5题,建议参加专业培训课程,系统提升竞赛思维和解题技巧。
AMC10数学竞赛培训课程
犀牛教育对于AMC10数学竞赛的辅导,从课程产品到师资到课后服务一直是严格且认真,才造就了犀牛教育AMC10竞赛喜报成绩,获奖满满
-
上课形式:线上线下均可
-
上课语言:中英纯英均可
-
班级人数:3-8人小班、一对一
-
犀牛教育线下校区:上海、北京、广州、深圳、苏州、杭州、南京、青岛、无锡、武汉、合肥、宁波、成都、重庆、天津、厦门、常州、香港等,其他城市及海外可线上同步
AMC10数学竞赛课程师资
犀牛的AMC10竞赛培训课程师资,毕业于海内外名校,深受家长和学生的认可!
上一篇:上海犀牛教育徐汇/浦东/黄浦/闵行:AMC8竞赛+小托福培训课程新班开启,助力三公上岸
下一篇:没有了
