犀牛教育AMC培训出分喜报展示!附不同年级备考AMC8规划
最近不少新手家长来问:AMC8到底值不值得考?新手有优势吗?实话实说,AMC8竞赛门槛不高,哪怕零基础,只要规划得当,五六七年级都能冲。
那要不要报班?如果目标是拿奖,自学确实容易走弯路。辅导班最大的作用,就是用最短时间帮你补全知识点、摸清出题套路。新手起步,最怕方向错,有人带一带,效率翻倍。
犀牛教育AMC辅导靠谱吗?犀牛国际教育数学竞赛师资怎么样?犀牛教育AMC8出分多吗?犀牛教育校区在哪里?....
这里是犀牛教育官方网站,了解更多课程安排,欢迎点击犀牛教育官网客服,在线咨询~
AMC8竞赛备考会遇到哪些困难
备考AMC8,最常见的困难有这几个:
一是知识断层。校内数学还没学到初中内容,但AMC8已经涉及了,得自己补上来。
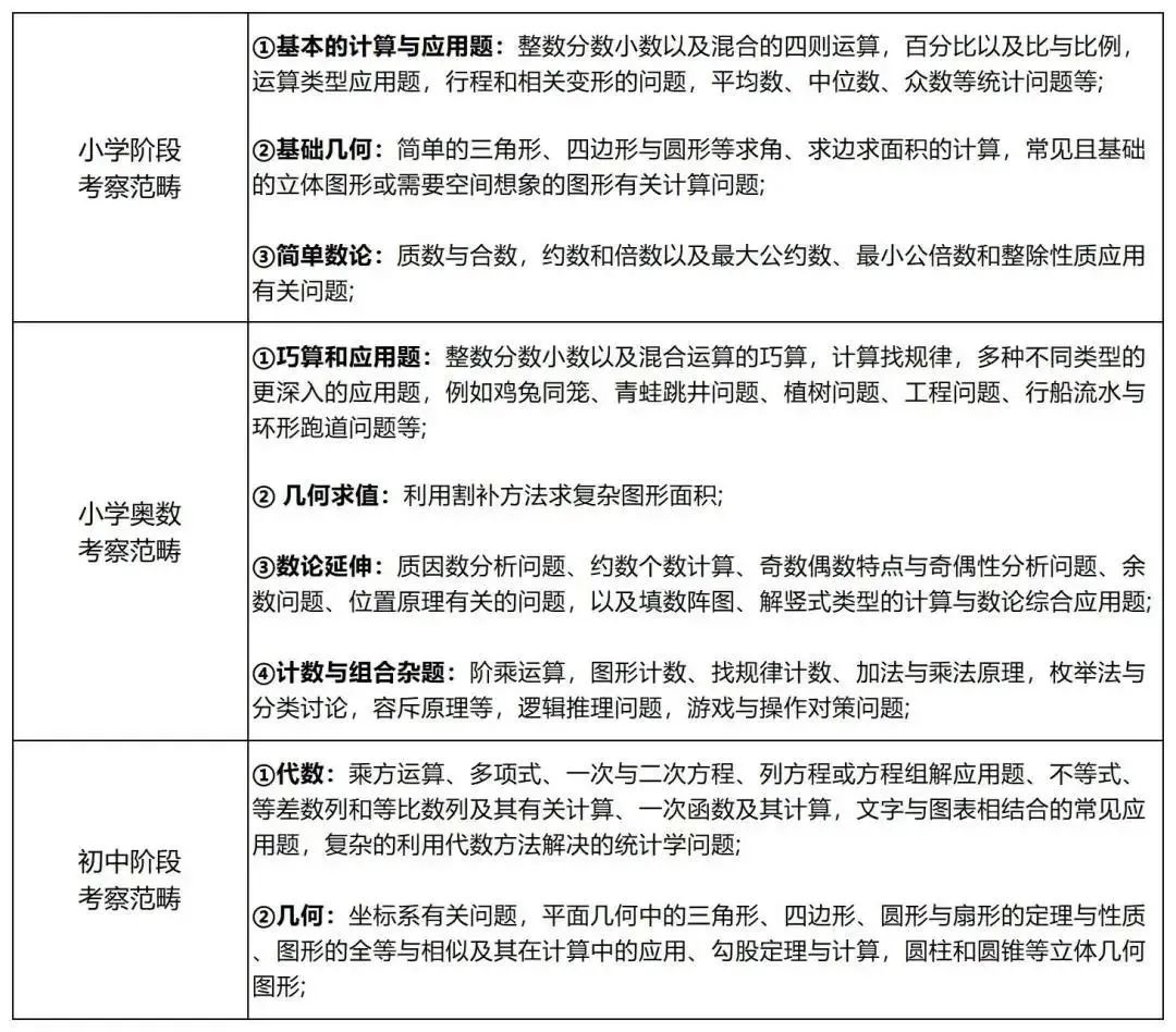
AMC8竞赛考察范畴大致分为:小学阶段,小学奥数,初中阶段。
二是题目绕弯。它不是考你算得快不快,而是考脑子转得快不快,很多题看着简单,实际藏着陷阱。AMC8 25道题目所属各大数学模块(数论、组合、几何、计数与概率、统计)占比如下:
三是时间紧。40分钟做25道题,平均一分多钟一道,没经过训练根本做不完。
解题速度慢往往说明考生的数学思维不够敏捷,解题思路不够清晰,缺乏切实有效的联系和训练。对于竞赛来说,速度慢就是阻碍拿分的第一要素!
最后就是定目标:想要拿奖必须要给自己定目标;
目标保证15分以上,拿到全球荣誉奖(仅针对6年级以下学生的奖项),16-20题可以努力一下,拿到前5%大概需要17分,数学能力强的同学可以争取前1%,大概需要21分。
目标拿奖,请这样规划备考
第一步:根据年级,设定你的专属目标
全球卓越奖(前1%):通常需达到22-23分及以上(满分25分)。
全球优秀奖(前5%):一般需17-19分及以上。
全球荣誉奖(6年级及以下):15分及以上。
第二步:分三阶段,步步为营系统备考
无论你从何时开始,都可以将备考周期划分为以下三个逻辑清晰的阶段。以最常见的6-9个月备考周期为例
阶段一:基础巩固(第1-4个月)
系统性地学完所有知识点,不留死角。重点攻克代数、几何这两个基础且占比高的模块.
代数: 方程与不等式、比与比例、数列规律。
几何: 三角形性质、勾股定理、不规则图形面积计算。
数论基础: 质因数分解、最小公倍数/最大公约数。
阶段二:强化提升(第5-7个月)
专题突破,专攻重难点和拉开差距的模块。数论和组合是这个阶段的攻坚重点
数论:同余问题、模运算的应用。
组合:排列组合基础、概率计算、容斥原理
几何进阶:相似三角形、圆与扇形、立体几何展开
阶段三:冲刺模拟(考前1个月)
全真模拟,优化考试策略,调整到最佳应试状态。
策略优化,形成自己的答题节奏。
1-10题(基础题):控制在12-15分钟,确保100%正确率。
11-20题(中档题):控制在20分钟,保证85%以上正确率。
21-25题(难题):预留5-8分钟,先做有思路的,学会取舍。
如果从现在开始准备下一次AMC8(通常在次年1月),大家可以参考起来:
当前-8月(暑期黄金期):
完成所有知识点的第一轮学习。可以分模块进行,比如6月主攻运算和代数,7月主攻几何,8月主攻应用题。
9月-11月(秋季强化期):进行第二轮专题强化,主攻数论、组合等难点,并开始有意识地使用错题本
12月-考前(冬季冲刺期):进行全真模拟考试,至少完成10套近年真题,调整做题节奏和心态
AMC8竞赛辅导班:冲刺奖项的重要一环
在AMC8辅导领域,犀牛教育无疑是家长们的优选之选。作为国内首批深耕AMC8竞赛辅导的机构,犀牛教育自成立以来,便将AMC竞赛辅导定为核心王牌项目,专注教研,凭借完善的课程体系和资深的师资团队,累计助力数千名小学生突破备考瓶颈、斩获优异竞赛成绩
犀牛教育AMC8竞赛培训开设班型包括:AMC8预备班、Pre-AMC8、AMC8基础班、AMC8强化班、AMC8冲刺班
了解更多课程安排,欢迎点击犀牛教育官网客服,在线咨询~
下一篇:没有了
