初次备考AMC10竞赛请这样规划!犀牛教育AMC10辅导全新开班
刚陪娃考完AMC8,又开始琢磨AMC10了?别着急,从8到10可不是简单“升个级”——知识点翻倍、题目难度直线上升,想高效备考2027年的比赛,现在就得开始规划。
怎么学才不绕路?今天Yuki老师带大家聊聊从零基础到冲奖,该怎么一步步走稳。你家娃开始准备了吗?
这里是犀牛教育官方网站,了解更多课程安排,欢迎点击犀牛教育官网客服,在线咨询~
AMC8到AMC10:核心难度差异解析
AMC8 以小学奥数 + 初中基础为主;
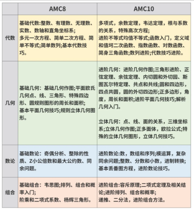
AMC10 覆盖完整初中数学 + 部分高中知识,新增二次函数、三角初步、圆定理、同余、进阶组合等核心考点。

AMC8竞赛:
包含小学数学课本内容、小奥知识以及部分初一、初二的数学课本内容,涵盖基础代数、几何、数论和组合等,整体难度相当于小学杯赛的难度,主要适合小学阶段的学生学习。
AMC10竞赛:
包含初中到部分高中数学的知识学习,涵盖更深层次的数学概念,如初等代数、基本几何学、初等数论和概率,难度有所提升,AMC10基本相当于国内初中数学联赛的难度,重点强调同学们数学思维和问题解决能力。
初次接触AMC10竞赛怎么备考
第一阶段: 心态与认知转换(首先理解差异)
很多同学考完AMC8直接做AMC10的题,发现“看不懂”或”做不完",这是正常的。两者的核心区别在于:
知识断层: AMC8涵盖到初二(8年级)左右的数学知识;而AMC10明确包含初三和高一的内容(主要是数论、进阶组合、多项式、函数、数列等),这些在AMC8里基本没接触过。
思维深度: AMC8有时可以通过枚举、猜测试探出答案;而AMC10更强调严谨的逻辑推理、公式定理的灵活运用以及对问题本质的洞察。
时间压力: AMC10题量更多(25题),时间同样只有75分钟,平均每题时间更紧,且题目计算量往往更大。
第二阶段:知识体系“补差"与“扩宽”(当前重点)
这是从AMC8到AMC10最关键的一步。
地毯式排查“脱节“知识点
AMC8的基础(如代数运算、几何面积、基础计数)是AMC10的根基,但AMC10新增了以下核心板块,需要系统学习
第三阶段:能力进阶一一从“解题”到"解决问题”(巩固提升)
当知识点基本学完一遍后,需要提升解题能力:
专题突破:针对自己薄弱的板块(比如数论、组合),进行专题训练。AMC10的题目往往会把多个知识点融合在一起,例如把数论和代数结合。
思维习惯:遇到难题,不要急着看答案。给自己15-20分钟思考,尝试从不同角度切入。这是培养"题感"的关键时刻。
计算能力:AMC10的计算量明显增大,且经常涉及分数、根式、多项式的复杂运算。平时做题必须亲自算到底,不要"只看思路不算数",避免考场上因计算出错丢分。
这里是犀牛教育官方网站,了解更多课程安排,欢迎点击犀牛教育官网客服,在线咨询~
上一篇:7-10年级如何备考AMC10竞赛?犀牛教育AMC10培训,0基础也能学
下一篇:没有了
